Atom Joystick Schematic is incomplete!
-
There is no socket for Atom module.
I could not comfortably use the product without
complete information! -
@Kabron
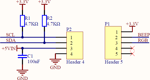
What about P1 and P2?
Hello! It looks like you're interested in this conversation, but you don't have an account yet.
Getting fed up of having to scroll through the same posts each visit? When you register for an account, you'll always come back to exactly where you were before, and choose to be notified of new replies (either via email, or push notification). You'll also be able to save bookmarks and upvote posts to show your appreciation to other community members.
With your input, this post could be even better 💗
Register Login